
-
To understand the real meaning of the Shiva lingam, first, we need to understand what Hinduism is and what makes the beliefs of Hindus.
Hinduism is a conglomeration of different doctrines and traditions, mainly based on the Vedas, and modified from time to time by great sages and saints without changing its core teachings. The set of beliefs that Hindus have are not only rooted in the Vedas, but also the Puranas, agamas, epics like the Ramayana and Mahabharata, and other numerous religious literature and folktales. Astrology also plays an important role in a Hindu’s life. These beliefs vary from region to region, sects to sects, and castes to castes. The upbringing of a person also plays an important role. E.g., a highly educated Hindu tries to find science in the customs and traditions, a spiritual Hindu tries to find spiritual meanings in them, while a less educated one would look at the things as they look like and will not question the faith.
The current form of Hinduism that is practiced by most of the Hindus is Puranic because most of the Hindu beliefs have their roots in the Puranas.
Archaeology is also an important factor to understand the meaning of the Shiva lingam, but it has its own limitations. There could be many things hidden in the womb of the Earth that are yet to be unraveled. Also, there are some things that governments do not reveal because of sociopolitical reasons. E.g., the excavation at the Dwaraka site in Gujarat was stopped suddenly without any valid reason. This site is actually one of the most important archaeological sites in India. Therefore, archaeology alone cannot be a decisive factor, but it would certainly help us arrive at a unanimous decision.
Mostly, when it comes to religious matters, we rely more on the scriptures than other things, but what if there are contradictions among the scriptures? Then, we have to consider the authoritativeness of the scriptures.
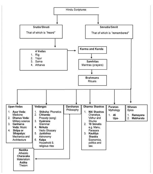
Hindu scriptures are divided mainly into two categories, viz. Shruti and Smriti.
A. Shruti: It means “that which is heard.” The texts in this category are considered more authoritative because they are believed to be revealed by God and heard by humans (different sages in deep meditation). It consists of four Vedas.
Each of these Vedas includes Upanishads, Samhitas, Brahmanas, and Aranyakas. Among the four Vedas, the Rigveda Samhita is the oldest and the most authoritative text.
B. Smriti: It means “that which is remembered.” The texts in this category are less authoritative than the Shruti texts because they are considered a derivative/secondary work.
It consists of a large number of texts, including but not limited to Vedangas, the Ramayana and Mahabharata, Dharmasutras and Dharmashastras, Arthashastras, Puranas, poetic literature, and commentaries on various texts.
Broadly speaking, Shruti texts are esoteric, and Smriti texts are for common people.

Image – Classification of Hindu texts
Credit: Quora
Smriti texts try to explain elaborately what is written in the Vedas. Many stories in the Puranas are expansions of the hymns in the Vedas.
We have to consider folktales also as they play an important role to form religious beliefs.
The main problem before us is that nothing is mentioned in the Shruti texts about the Shiva lingam. Rudra in the Vedas becomes Lord Shiva in the Puranas. Therefore, we have to largely rely on the Puranas, the Ramayana, and the Mahabharata, especially the Puranas as they contain stories before the Ramayana and the Mahabharata and a lot of information related to the Shiva lingam.
In ancient times, knowledge was transmitted orally from generation to generation. When historians say that a particular book was written in a particular year, they are actually talking about the first written copy of that book that was found. There could be many older copies of that book that are not either found yet or succumbed to time or maybe, that book was just transmitted orally for thousands of years before being written. Therefore, even if modern historians believe that the Puranas were written around 300-400 CE, Hindus believe that they are millions of years old!
The current versions of the Puranas are believed to be compiled by the disciples of Sage Vyasa. The word Vyasa literally means “compiler.” Vyasa is not a name but a designation. Hindus believe that in every yuga, a Vyasa is born who compiles the ancient knowledge and passes it to future generations in a systematic way. The original name of Sage Vyasa, that we are talking about, is Krishna Dvaipayana. It is believed that he acquired this knowledge from Lord Brahma, Sage Narada, and Sanat Kumaras.
Sage Vyasa compiled the original Purana Samhita (collection of mantras) and gave it to his disciple, Lomaharshana, who imparted it to his disciples. The three of them created their own Samhitas. These three and the original one comprise the Mulasamhita, from which the later 18 Puranas were derived. Therefore, the Puranas could date back to around 3200-3100 BCE that is about 5000 years old. It is believed that originally, there were one crore (10 million) shlokas in them, but now there is only 4.5 lakh (0.45 million).
These Puranas were further updated by other sages. That is why there are many contradictions in them. This problem is not unique to Hindu scriptures. There are many contradictions in the Bible also.
The Puranas are polytheistic as well as henotheistic in nature. They proclaim that Brahman is the Supreme God, but seem confused when it comes to who is greater between Lord Shiva and Lord Vishnu. Different stories in them depict how Lord Shiva is greater than Lord Vishnu and vice versa. We can see a clear competition between the devotees of Lord Shiva and Lord Vishnu.
Among the 18 Mahapuranas, the Linga Purana is dedicated to the Shiva lingam. Hence, we should consider it more authoritative than other Puranas (only in terms of the Shiva Lingam), but it does not mean that we should completely overlook other texts.
Another problem is the language. All the major Hindu scriptures are written in Sanskrit, and most of the Hindus do not understand it. Therefore, one has to rely mainly on translations. Many of these translations are done by foreigners, and the word linga is translated as “phallus” mostly. Hindu scholars also have followed the same path. Therefore, anyone who reads these scriptures does not even think that there could also be other meanings of the Shiva lingam.
Most of the stories in Hindu scriptures are allegorical. Especially with the advancement in science and technology, the new generation of Hindus strongly believes that all these stories contain a lot of scientific knowledge that needs to be deciphered. E.g., the ten stories of Dashavatara (ten incarnations of Lord Vishnu) can be interpreted in different ways, like:
A. Literally, Lord Vishnu took ten incarnations and restored dharma.
B. Symbolically, these ten incarnations depict important stages in evolution.
Some people might argue that the association between Dashavatara and evolution is pseudoscience, but this is not the exception, there are many stories in the Hindu scriptures that prove that these stories contain a lot of scientific knowledge that was passed on to the next generation through stories.
Hindu sages had the knowledge of science, but they also knew that if it falls in the wrong hands, it could prove self-destructive. To prove my point, I have given more examples in the Chapter “Shiva Lingam as a Science Symbol.”
Therefore, in our quest to find out what the Shiva lingam is, we have to consider all those things.
The word scripture has two meanings, one of which is sacred texts. Here, I have used the word scripture as “a holy text.”
Describe what you're looking for in as much detail as you'd like.
Our AI reads your request and finds the best matching books for you.
Popular searches:
Join 2 million readers and get unlimited free ebooks