
This book is being offered as information only. There is no guarantee of success, either written or implied. The author/publisher specifically disclaims any personal liability, loss, or risk incurred, as a consequence of acting on, undertaking or relaying any advice or information presented herein. Entering into any business venture involves risks. If you are not comfortable with taking risks, then the business world is not for you.
You have purchased resell rights for this publication

One of the hardest things to get to grips with when you start out on your Internet marketing career is that money is quite easy to come by if you put your mind to it.
As workers we’re told from an early age that we must work for our money and that hard work equates to financial reward. Rubbish. Complete and utter rubbish.
How long would it take you to raise a thousand pounds now? I’ve mentioned in previous books how I’ve seen grown men in tears because they needed a little extra cash and couldn’t conceive how they would get it. To them an extra thousand pounds might as well be an extra ten million!
So would you have to work overtime for a month of two? Would you have to max out your credit card or go cap in hand to the bank?Listen – a thousand pounds in small change compared to the money you could make from Internet Marketing and Joint Ventures. I’m going to show you how you can bring in over a thousand pounds time after time in around 2 days – maybe 2 weeks if you’re starting from absolute scratch and need a little preparation work.
Please let me explain…….A little while ago I sent an email to an Ebay seller. It was a very informal email. It started with the word ‘Hiya’
2
(I’ll be giving you the exact wording of that email later on in this ebook.)

Not very professional I agree, but it was exactly what was required, because the following 48 hours resulted in me banking £2,500 (well it actually went into my Paypal account then my bank account a few days later). Unfortunately only half this money was mine, but still not bad for two days work.
The Ebay seller was someone I’d never contacted before. A total stranger except for the fact that I knew of him because I’d spent some time browsing the listings.
Still I had no doubt that he would reply, even if it was a polite ‘no’.In reality there was little chance of a ‘no’ really – would you say no to an email that suggested you could make a lump sum in two days from your own product? At the very least you’d want to hear more.
(Don’t worry this will all make sense soon.)So my new Ebay seller friend replied and we quickly sorted out a 50-50 split on a deal and I spent an hour or so writing another email. I also set a few other things up – a web site, Paypal button and a download page - took another couple of hours.
(I’ll give you the wording for the second email too.)3
Now I wrote the second email out to a list of people I had recently amassed from Ebay. I clicked the ‘send’ button then went upstairs to the kitchen (my cottage is over four floors). I poured myself a chilly glass of wine then came back down to my PC and opened my email software so I could watch the emails that I was now expecting to come in, in real-time.
Twenty minutes passed and I got a little worried – from past experience there was usually only ten minutes or so before I saw a result. I wandered away from the PC to feed the cats. It took about 5 minutes. When I got back to my PC I had a nice surprise.
It’s a screen shot of the first 25 emails I received – they all came in within half an hour of me pressing my ‘send’ button. I’ve smudged the email addresses of the people who sent payments for obvious reasons. The first 25 emails were from people who were actually sitting at their PC’s when my email arrived. Most people weren’t at their
4computers when my emails arrived. Those people checked their inboxes over the next day or so.
Over the next 48 hours the payment emails didn’t stop.
In total, when two days were up, I checked my Paypal account and found I had made just over £2,530. After deducting Paypal fees I sent half of this to my Ebay seller friend who was incredibly happy to receive it (who wouldn’t be?) and took a couple of days off to go shopping.
And that’s it.WHAT’S IT?
You ask.
I’m going to show you how you can make a lot of money by undertaking JV’ (Joint Ventures) with Ebay sellers.
You won’t need to have a product – just a list of people to email to offer the product to. Or if you do have a product, you can find a good seller to sell it for you.
Why should they buy it? Because it’ll be a quality product (you’ll have sourced it from Ebay) and you’ll be offering it at a vastly discounted price that they cannot get anywhere else.
If you’ve ever seen my best selling Ebook ‘Ebay Auction Income Streams’ www.jobhaters.com advertised you’ll know it sells from my website and on Ebay for £24.99. You just can’t get it at a lower price anywhere.
Now imagine if you really wanted the book and you received an email from a trustworthy Ebayer you’d bought from before who offered you Sara Brown’s best selling ebook for just £12.99 you’d jump at the chance (hopefully!) and that’s how this system works. And boy does it work well!
This ebook is going to tell you how to set up your own JV (Joint Venture) with another person. Don’t worry there’s no need for telephone calls (unless you want to) it’s all done by email. It’s just a matter of identifying someone with a list of people to sell to, if you’re a product holder, or someone with a great product to sell, if you’re a list holder.
Then you just send them a simple email. 5I was extremely nervous when I first approached a well-known marketer to ask if he’d like to undertake a JV with me. I was positive he’d either laugh at me or blast me for wasting his time.
But ask yourself if you got approached. How would you react? If someone told you could make a lot of money from your own product and all you had to do was agree to sell it below market price. You could then watch TV until your payment of maybe £3000 arrived.
How would you feel?I would be both flattered and grateful.
Of all the JV’s I’ve undertaken – and they make up a substantial part of my yearly income – I’ve not once been turned down. Never.
And that’s not because of my business reputation. I’ve done JV’s under different names and through different email addresses when the need has arisen. All this is perfectly above board by the way, since it all goes into the same Paypal account for tax via different email addresses. I’ll tell you how to do that later, too. It helps you sort separate your JV money from any other sales you might have

It’s like doing a bungee jump. The first one is the hardest. Unlike a bungee jump you end up not with wet pants but with a few hundred quid at least in your pocket.
A Joint Venture (henceforth called a JV) is just a business undertaking – a deal where you split the takings. It usually (almost always) comes about when two people have skills or products that compliment each other.
6You probably have more skills than you know but I’m not going to start telling you to reach down deep inside your soul to find your inner value when what you really want is a quick grand or so in the bank.
So for now we’ll concentrate on two things. Any one of these two items is enough for you to make hundreds if not thousands from a JV.1. A product you already own or have rights to 2. A list of people who may want to buy a product.
Now I realise that not many people reading this will not have their own ebook, or software. BUT you may well have or be able to get hold of a product to which you have resale rights. If you can do that then a JV may well work for you as a product holder.
If you also have a list of people who have bought from you or even better, have a mailing list then you’re in the best possible position.I’ll show you how to go about a JV from both angles.
I think the best approach to go is firstly to tell you how my latest JV worked.

I’m lucky enough to have a product and a list but once I’ve sold my product to my own list it’s time to start looking around for other buyers – and this is where I need other sellers (usually Ebay sellers). So I can sell to their lists too.
7What do the other sellers get out of the deal? Fifty percent. Always.
I’ve heard of different splits but I think if you take on a partner you take on a partner and egos or tantrums don’t come into it. If I tried to demand 75% as a Powerseller or Internet Marketer with a reputation I’d soon end up with no JV partners at all.
My advice would be to always treat your JV partner as an equal, even if you’ve far more experience. Even if you think your product is the greatest most in demand widget ever and you partner only has a list of 50 people. You still go 50-50 on the deal.
Happy JV partners come back to deal with you time and time again. If you’ve made them feel small or unimportant they won’t want to repeat the process even if they’ve made money from it.
Years ago when I was working in a poorly paid factory job and in a bad way financially I was forced to take on extra work. The new landlord of a local pub had just opened a children’s play area and wanted to promote the facility by getting a bouncy castle and face painters etc. for the afternoon. I agreed to work in a tiny burger van selling food to the families who attended. We worked out a price for an 8-hour day - £20 cash in hand.
I was broke so agreed to work for the twenty quid. It was a hot August day and the heat in the tiny burger van was almost intolerable but it meant I could pay the gas bill so I stuck at it. Two hours before closing the landlord came to me and said he had to go out for the rest of the day so would play me now. He thrust a ten-pound note into my hand. When I told him we’d agreed £20 he just told me he knew I needed the money so take it or leave it.
I felt humiliated and angry. He left and I spent the rest of the day giving away free food to the whole of the pub, especially the lads who turned up to watch the football. The landlord must have lost hundreds in missed takings.
I still bad-mouth the pub whenever I get the chance! He must have lost the ten pounds he short-changed me with a thousand times over, and if I’ve anything to do with it, he’ll lose twice as much again!The old saying that you should be nice to people on the way up because you’ll meet them again on the way down has a habit of becoming true.
So going back to my latest JV. I had no product to sell so I had a quick look around Ebay.
8
I start by looking at Powersellers who sell their own product. It’s no good me offering ‘David Blaine’s Magic Secrets’ because most people already own it, and those that don’t can buy it on Ebay for under a Pound.
So I need someone who either has control of, or has written their own ebook or software. By control of, I mean legal rights to resell the product. If you’re the one supplying the list don’t be afraid of asking for proof that they actually have the rights they claim, or you could both get into real trouble. Anyone legit won’t be offended. It shows your professionalism and protects both of you.
Back on Ebay I settle down with a cup of coffee and start going through the listings in the categories that interest me.Quick note: I deal in ebooks but you could just as easily do a JV with someone who has access to DVD’s, Playstation games, jewellery, books or kitchen appliances.
I actually found the seller whose product I thought best suited my list within 10 minutes, but I carried on looking and found two more Ebay sellers who had suitable products. I didn’t contact them, but jotted their details down for future reference. They’ll make up part of my income for the future.
Just as I always keep an ’ideas’ book, I also keep hold of details of what else is selling on Ebay and who is selling it. Unless you’ve got a great memory, trust me, you’ll forget. It’s surprising when you’re trying to put a new venture or product together how much your ‘ideas’ and Ebay products book can spur you on to fabulous a money making idea.
The product I found was similar enough to my own products to be of interest to my list but different enough so it wasn’t it direct competition with my own. I have sold totally different products that have worked incredibly well. You’ll get a ‘feel for what your list will go for after a while.
When you’re looking for a product it’s important that you offer it to your list at a significantly lower price than it sells for on Ebay. OR choose a product that can’t be found anywhere else than directly from you. The latter only really applies if it’s your product.
9The product I’d found for this particular JV sold for £25 on Ebay. I estimated the seller was earning around £200 a week from his product. It was selling quite well but not enough for him to turn down any extra income.
I sent him an email.Hiya ******
I have a mailing list of people I’m sure would be interested in your product if we could offer it to them at the right price. If all goes to plan it should take about two days to get the money into your Paypal account.
Drop me an email if you’re at all interested.The next day I received an email asking for more details. I offered a 50-50 split and we agreed that his product should be offered for £12.99 to one of my lists.
Very rarely you’ll try to deal with a JV partner who won’t offer his product at a lower price. All he can see is lost profit. In reality he’s actually gaining because he’s getting paid for sales he otherwise wouldn’t be making.
If he still refuses to drop the price, forget the JV. You must offer great deals to your list or they won’t stick with you.So my new JV partner had the product, which he’d agreed to sell at half the price, and I had the list of potential buyers.
The list in question was one I’d populated by offering a free ebook. All they had to do to obtain was to agree to receive very occasional offers from me then enter their email address. In short it was an opt-in list. The names on the list had all opted to be contacted by me for at least one future offer. They could unsubscribe at any time. I’ll show you how to set up a page like this later.
10I had used Ebay as part of the publicity for my free ebook and got about 600 names in about two or three weeks. It sounds a lot, but when I tell you that some of the big boys in Internet marketing won’t send out an offer to a list with less than 10,000 names it puts it into perspective. Although with a list of this size they’re allowing for a poor sales rate. I’ve successfully mailed a list of just 100 people in the past; so don’t worry about size too much.
I think that if you offer a genuinely great offer at a price that can’t be found anywhere else then you’re looking at a 1 in 3 or even better sales rate. The ‘experts’ will disagree with me but the proof is in the pudding and I’ve had sales rates of 70% and above!
The JV in this example fits the above criteria so I think we’re onto a winner. I tell this to my new JV partner to reassure him about selling his product for less than he normally would.
Incidentally if you’re wondering why he agreed to sell his £25 product for half price then the answer is simply this. Firstly it’s an e-product so it costs him nothing to send out or copy. Secondly he’s not losing half his profit – he’s getting 50% of £12.99 for each sale that he wouldn’t have had if he hadn’t agreed to the JV with me. Thirdly I told him he’d probably make a couple of thousand quid in a matter of days.
(The split was 50% each after any Paypal fees had been taken out). So for each sale I get roughly £6 and my JV partner gets roughly £6. The rest goes on Paypal fees.
So what happens is once the JV is over I total up the takings, deduct any fees that are left and send him half. Most fees are deducted before the money hits my Paypal account but there are always the currency conversions plus any dodgy credit cards to be deducted.
11 If you’re the one providing the list to the JV, then YOU must be the one to email it. There are two reasons for this. If you just hand your list over to your JV partner to email, he is in effect spamming your list – they don’t have any relationship with him whereas they do with you. The other reason is that you would be handing over to him all your hard-earned email addresses, and he could use them himself. Remember ‘the gold is in the list’ and you could move on to a new JV partner, a new product and another thousand pounds or so the day after! Look after your list!
The email I send to my list read:Hello,
The website is one I’ve specially set up from where my list can buy the product at £12.99. I put on a Paypal button that I’ll remove when the offer is over, and I’ll also shut down the site.
I could just as easily directed them to my JV partner’s own website where he could have changed the price from £25 to £12.99, but then he would have lost any £25 sales that would have come from his own marketing so he preferred me to do it.
So now we’ve come to the point where this ebook started. 12I pressed ‘send’ and went to get some wine. Over the next two days we sold about 200 copies of his product bringing us a profit of over £2,500.
Once sales had tailed off I did as above. Shut down the site and sent him half the money. I also sent him a screenshot of my Paypal account showing the number of sales that had come in along with a record of the stats from a counter I’d put on the page. I didn’t have to because the whole thing has to be a trustworthy venture or it wouldn’t work, but I prefer to undertake my JV’s in this way. You’ll understand this if you’re the person being sent the lump sum after the JV.
So that’s it - £1200 for two days work. I didn’t sell a single product, and I have a happy JV partner who will be delighted to work with me again.There are easier ways to do a JV than setting up websites though.
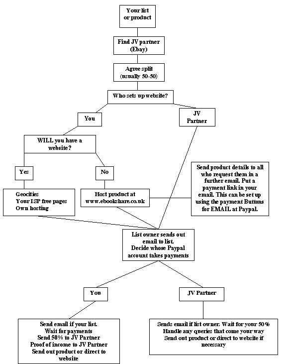
Here’s an overview. I don’t like flowcharts but this one helps me when I’m putting together my own JV mailings:
13
14
Quickly recapping – if you have your own product (that you created or own sole rights to) or you have resell rights to a product that isn’t readily available elsewhere (if it is it won’t sell) then you can look at a JV from the point of view of the product provider.
Browse Ebay and look for a seller. A Powerseller will probably have a very good mailing list and be open to undertaking JV’s. Anyone who sells quite a few items per day or week is also a good bet. If you’re not sure, ask.
You will probably come across quite a few Ebay sellers who don’t know what you’re talking about when you mention ‘Joint Ventures’. Ebay has more than it’s fair share of people who sell from home and got lucky, but never look any further than Ebay.
The notion of a JV to these people may seem odd. My advice would be to point them towards this ebook (sales for me!) or spend time explaining in more details what they’ll get out of it. Don’t focus too much on the actual JV, just on the fact that they could be £1000 richer by Monday morning.
When you’re looking for a seller, also bear in mind that a similar product to the one you’re selling would probably be a good idea as long as it’s not directly competing. Check his feedback rating too – it’s a reflection of how he runs his business.
15 I’m often asked when is the best time to send an email to your list. For along time I thought that early Saturday evening was the best time, and wouldn’t fluctuate from that time. The thinking behind it was that people have more time to read emails than on a weekday. The last JV I did went out on a Wednesday and the results were just as good. My opinion now is just to send the email out when it’s convenient for you.
When you’ve found a seller you like the look of (as far as you can tell from his Auction and About Me pages) you need to make the initial approach.All it takes is a simple email.
Hiya,
As a reputable Ebay seller I wondered if you’d like to join me in a venture that should bring you a lump sum in about 2 days. I’m about to launch a product and wondered if you’d like to offer it to your list on a 50-50 basis?
If you’re interested drop me an email and we’ll go through the detail.It’s best not to try to sell the whole project in a first email. If they’re interested – and they usually are – they’ll get back to you and you can send a follow up email about price and the logistics of the venture.
You will obviously need a Paypal account but these are easily set up. If you use Ebay you’ll probably have one already.The best way to sell your product is to set up a temporary website (with a Paypal button) that you can direct your customers to. Geocities is an option for this. You can use the website to take payments for two days then take it off the net.
16Instructions for dong the above can be found at www.geocities.com (you’ll have to sign up for a free Yahoo account first) and www.paypal.com (go to Merchant Tools on the top menu then the website buttons tutorial) both are free.
Once this is set up you can draft an email to your customers (like the one mentioned earlier) directing them to the website. Your JV partner then sends the email that you composed out to his list (as though it came from him), and you wait for payments. You must agree before the venture starts who sets up the website and delivers the product, and who sends the emails. The person who owns the list must send the emails. This is because of spam issues mentioned earlier. Otherwise he would have to send his list to his partner, and that could lead to list theft.
It’s not until you’ve actually undertaken a JV that you’ll realise how incredibly powerful and lucrative these deals are. I can think of no better way to bring in a nice cash boost in a very short amount of time.
(Except www.cash-injections.com )Now there has to be an amount of trust in these ventures. There’s no getting around the fact that one of you has to take the payments. There might be a way of splitting each Payment 50-50 as it comes in – probably using Clickbank (www.clickbank.com) or some other payment service. If anyone knows how to do this on Paypal please let me know!
In any case this will probably cost and the whole point about JV’s in my view is that they’re easy to set up and can be over and done with in a couple of days, cash in your bank and a smile on your face!
I will say that I’ve never had a problem with a JV either when I’ve been the one taking the money or my JV partner has been the one taking the money. 17
Just split everything 50-50 at the end of the venture and there’ll be no problem. Success is based on honesty (unless you’re a politician).I take a screenshot of my Paypal account (download ScreenPrint32 from www.download.com - it’s a great free utility) and send it to my JV partner as proof of earnings.
Earnings from each individual JV you undertake can be easily separated from each other by firstly adding an email address to your Paypal account (Paypal main screen – Profile – Account information – Email – Add) then accepting payments to this email address only from the Paypal button you use in your JV. Once the JV is over you can see all the payments that have been received to that email address by going to (Paypal main screen – History – Payments received to – your new email address)
It’s not necessary but it’s a nice touch. I also set up a counter on my website to show how many people have accessed the download page. This isn’t totally accurate as many people download more than once if the download is interrupted or occasionally pass on the download link to a friend to get the product without paying. This is rare though and a counter does give a reasonable idea of how much money has been taken.
You can set up a free counter by going to www.statcounter.comIt’s invisible to your customers and you can share login details to the statcounter website with your JV partner so he can see for himself how many download page accesses there have been. That way he’ll have a rough idea of how much money to expect.
Reads:
63
Pages:
21
Published:
Jul 2024
"From Invisible to Influential: How Authors Can Build Their Brand with a Professional Website"Imagine stepping out of the shadows and into the spotlight. You'...
Formats: PDF, Epub, Kindle, TXT
Describe what you're looking for in as much detail as you'd like.
Our AI reads your request and finds the best matching books for you.
Popular searches:
Join 2 million readers and get unlimited free ebooks