Zellip Apps by Hackspedia.com - HTML preview

PLEASE NOTE: This is an HTML preview only and some elements such as links or page numbers may be incorrect.
Download the book in PDF, ePub, Kindle for a complete version.

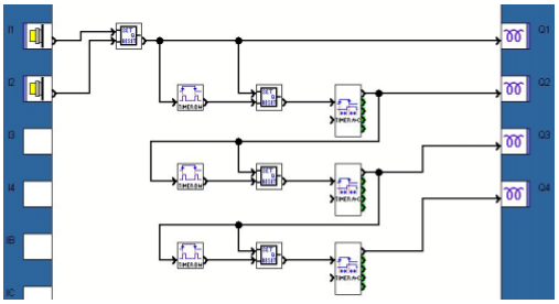
  Logic diagram:

img37.png

Click on the link below to access the application:

 Progressive heating of boiler elements