
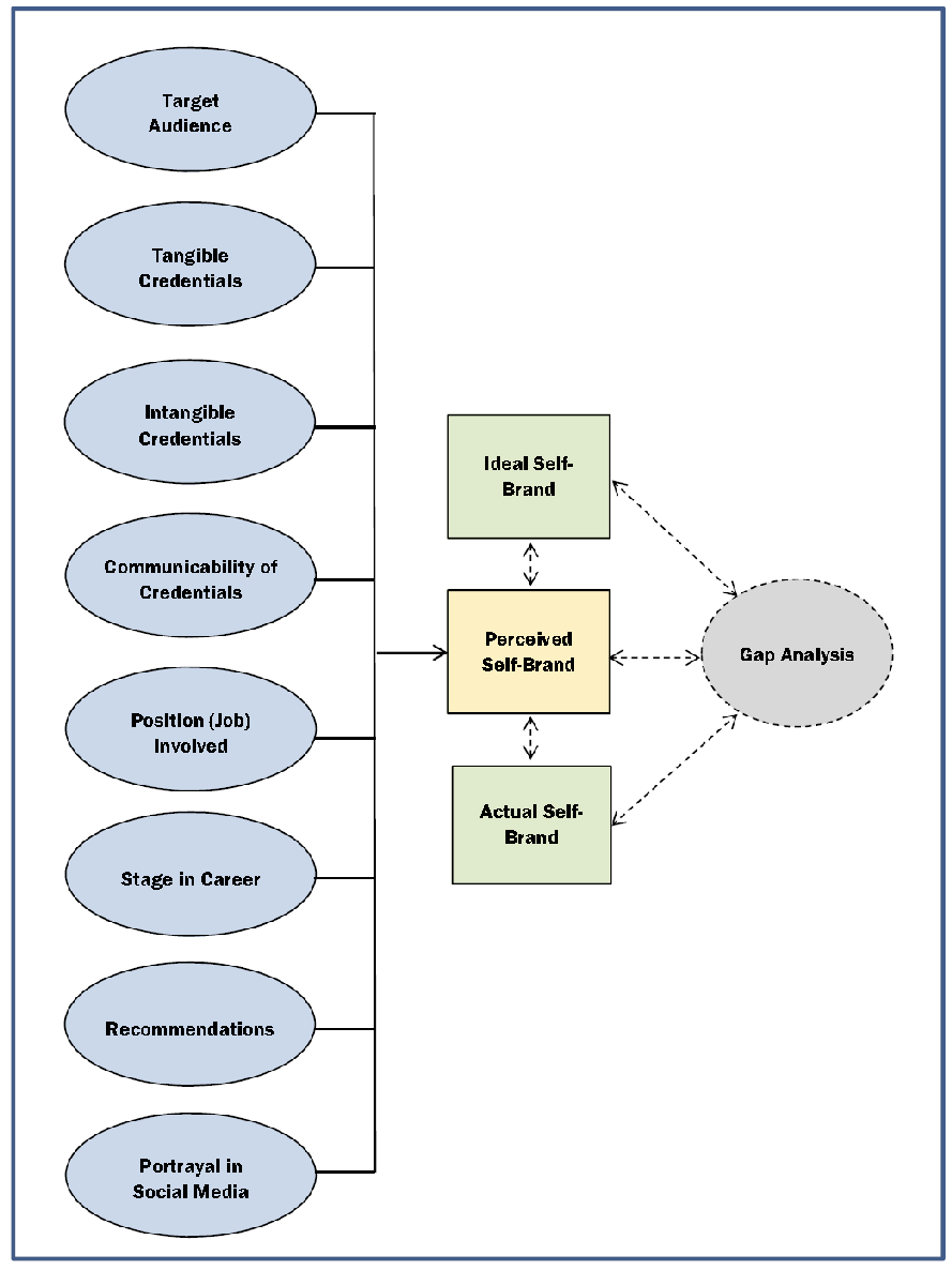
Figure 2: Selected Factors Impacting One’s Professional Self-Brand

Describe what you're looking for in as much detail as you'd like.
Our AI reads your request and finds the best matching books for you.
Popular searches:
Join 2 million readers and get unlimited free ebooks